mRNA的加帽修饰(5'端加帽)是指在mRNA的5'末端添加一个特殊的核苷酸结构(如7-甲基鸟苷,m⁷G),并通过甲基化等进一步修饰的过程。这一修饰对mRNA的稳定性、翻译效率、细胞转染效率以及药物递送效率具有关键作用。
在mRNA疫苗开发中,mRNA加帽是关键化学修饰步骤,其作用主要在于增强mRNA的稳定性、翻译效率和免疫调控能力,直接影响疫苗的有效性和安全性;在CGT药物开发中,Cap1帽子结构可以提高mRNA的翻译效率和改善mRNA转染表达。
产品介绍
碧云天上新三款mRNA加帽试剂,完善mRNA疫苗开发全流程解决方案
产品原理
Faustovirus Capping Enzyme
在真核生物mRNA的5'末端的三磷酸和二磷酸位置催化加入N7-甲基鸟苷帽结构(m7GpppNp),从而产生带有Cap-0帽结构的mRNA,与牛痘病毒加帽酶(Vaccinia capping enzyme, VCE)相比,FCE具有更宽的反应温度范围和更高的酶活性,且在37ºC和高至55ºC的温度下都能够具备加帽活性。
图1. Faustovirus Capping Enzyme加帽原理
mRNA Cap 2'-O-Methyltransferase
mRNA Cap 2'-O-Methyltransferase可以利用S-腺苷甲硫氨酸(S-adenosylmethionine, SAM)作为甲基供体,在mRNA的5'末端紧挨Cap-0帽结构(m7GpppNp)的第一个核苷酸的2'-O位置添加一个甲基基团,产生带有Cap-1帽结构(m7GpppNmp)的mRNA。
图2. mRNA Cap 2'-O-Methyltransferase加帽原理
One-step mRNA Capping Kit
One-step mRNA Capping Kit包含Faustovirus Capping Enzyme (FCE)、mRNA Cap 2'-O-Methyltransferase (mRNA 2'-O-MTase)、GTP和S-adenosylmethionine (SAM)以及加帽反应所需要的缓冲液,可仅通过一步反应就可以添加Cap-1帽结构至mRNA。
图3. One-step mRNA Capping Kit加帽原理
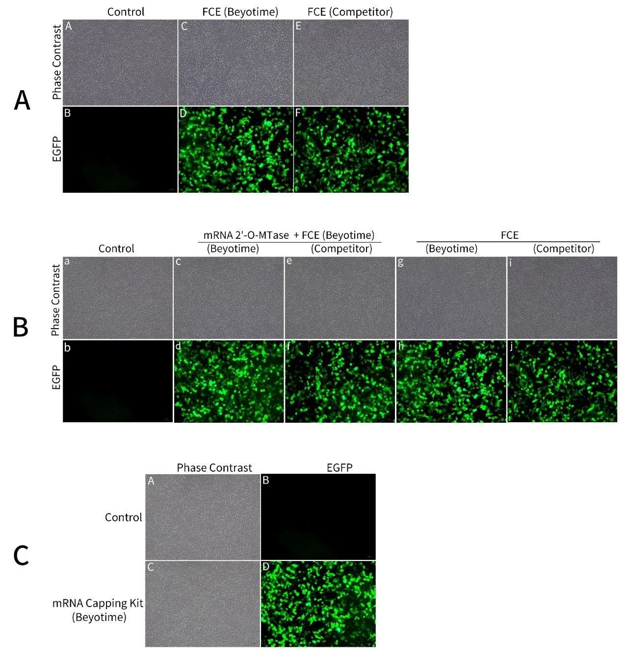
产品效果
图4.mRNA加帽效率结果
A、B、C分别为使用Faustovirus Capping Enzyme、mRNA Cap 2'-O-Methyltransferase和One-step mRNA Capping Kit,对EGFP mRNA添加Cap-0帽结构或Cap-1帽结构,然后将该mRNA转染293T细胞表达EGFP蛋白的效果图,结果显示碧云天三款mRNA加帽试剂与对照品牌实际相比有更好的效果
产品信息
相关产品
| 产品编号 |
产品名称 |
包装 |
产品价格 |
| D2308-10μg |
pT3/SP6/T7-RNA Linearized Template (RNA体外转录质粒) |
10μg |
|
| D2310-1μg |
pT3/SP6/T7-RNA-Template (RNA体外转录质粒) |
1μg |
|
| D2310-100μg |
pT3/SP6/T7-RNA-Template (RNA体外转录质粒) |
100μg |
|
| D2312-1μg |
pRNA-T3-T7 (RNA体外转录质粒) |
1μg |
|
| D2312-100μg |
pRNA-T3-T7 (RNA体外转录质粒) |
100μg |
|
| D2314-1μg |
pRNA-SP6-T7 (RNA体外转录质粒) |
1μg |
|
| D2314-100μg |
pRNA-SP6-T7 (RNA体外转录质粒) |
100μg |
|
| D6128S |
BsaI |
1kU |
|
| D6128M |
BsaI |
5kU |
|
| D6128L |
BsaI |
20kU |
|
| D6128XL |
BsaI |
200kU |
|
| D7383-1ml |
NTP set (100mM each, Nuclease free) |
250μl×4 |
|
| D7385-500μl |
NTP Mix (10mM each, Nuclease free) |
500μl |
|
| D7385-2ml |
NTP Mix (10mM each, Nuclease free) |
2ml |
|
| D7387-250μl |
NTP Mix (25mM each, Nuclease free) |
250μl |
|
| D7387-1ml |
NTP Mix (25mM each, Nuclease free) |
1ml |
|
| R0021 |
DEPC水(DNase、RNase free) |
100ml |
|
| R0022 |
DEPC水(DNase、RNase free) |
500ml |
|
| R0081-1ml |
BeyoMag™ RNA Clean Magnetic Beads (RNA纯化磁珠) |
1ml |
|
| R0081-5ml |
BeyoMag™ RNA Clean Magnetic Beads (RNA纯化磁珠) |
5ml |
|
| R0081-20ml |
BeyoMag™ RNA Clean Magnetic Beads (RNA纯化磁珠) |
20ml |
|
| R0081-100ml |
BeyoMag™ RNA Clean Magnetic Beads (RNA纯化磁珠) |
100ml |
|
| R0101-2kU |
RNase Inhibitor, Murine |
2kU |
|
| R0101-10kU |
RNase Inhibitor, Murine |
10kU |
|
| R0101-50kU |
RNase Inhibitor, Murine |
50kU |
|
| R0101-200kU |
RNase Inhibitor, Murine |
200kU |
|
| R0102-2kU |
RNase Inhibitor |
2000U |
|
| R0102-10kU |
RNase Inhibitor |
10000U |
|
| R0102-50kU |
RNase Inhibitor |
50000U |
|
| R0105-2kU |
RNase Inhibitor Plus, Human Placenta |
2kU |
|
| R0105-10kU |
RNase Inhibitor Plus, Human Placenta |
10kU |
|
| R0105-50kU |
RNase Inhibitor Plus, Human Placenta |
50kU |
|
| R0105-200kU |
RNase Inhibitor Plus, Human Placenta |
200kU |
|
| R0106-2kU |
RNase Inhibitor, Human Placenta |
2kU |
|
| R0106-10kU |
RNase Inhibitor, Human Placenta |
10kU |
|
| R0106-50kU |
RNase Inhibitor, Human Placenta |
50kU |
|
| R0106-200kU |
RNase Inhibitor, Human Placenta |
200kU |
|
| R0107 |
氧钒核糖核苷复合物(RNase抑制剂) |
2ml |
|
| R0108 |
氧钒核糖核苷复合物(RNase抑制剂) |
10ml |
|
| R0123 |
RNase and DNase Away |
250ml |
|
| R0125 |
RNase, DNase and DNA Away |
250ml |
|
| R0127 |
RNase, DNase, RNA and DNA Away |
250ml |
|
| R0722S |
Circular RNA Synthesis Kit |
20次 |
|
| R0722M |
Circular RNA Synthesis Kit |
100次 |
|
| R7006S |
SP6 RNA Polymerase |
1KU |
|
| R7006M |
SP6 RNA Polymerase |
5KU |
|
| R7006L |
SP6 RNA Polymerase |
25KU |
|
| R7006XL |
SP6 RNA Polymerase |
100KU |
|
| R7009S |
T3 RNA Polymerase |
1KU |
|
| R7009M |
T3 RNA Polymerase |
5KU |
|
| R7009L |
T3 RNA Polymerase |
25KU |
|
| R7009XL |
T3 RNA Polymerase |
100KU |
|
| R7012S |
T7 RNA Polymerase |
1KU |
|
| R7012M |
T7 RNA Polymerase |
5KU |
|
| R7012L |
T7 RNA Polymerase |
25KU |
|
| R7012XL |
T7 RNA Polymerase |
100KU |
|
| R7016S |
T7 Quick High Yield RNA Transcription Kit |
25次 |
|
| R7016M |
T7 Quick High Yield RNA Transcription Kit |
100次 |
|
| R7018S |
T7 High Yield RNA Transcription Kit |
25次 |
|
| R7018M |
T7 High Yield RNA Transcription Kit |
100次 |
|
| R7020S |
SP6 High Yield RNA Transcription Kit |
25次 |
|
| R7020M |
SP6 High Yield RNA Transcription Kit |
100次 |
|
| R7025S |
Pyrophosphatase, Inorganic (yeast) |
10U |
|
| R7025M |
Pyrophosphatase, Inorganic (yeast) |
50U |
|
| R7025L |
Pyrophosphatase, Inorganic (yeast) |
200U |
|
| R7025XL |
Pyrophosphatase, Inorganic (yeast) |
1000U |
|
| R7035S |
RNA 5' Pyrophosphohydrolase (RppH) |
200U |
|
| R7035M |
RNA 5' Pyrophosphohydrolase (RppH) |
1kU |
|
| R7040S |
XRN-1 |
20U |
|
| R7040M |
XRN-1 |
100U |
|
| R7040L |
XRN-1 |
500U |
|
| R7070S |
E.coli Poly(A) Polymerase |
100U |
|
| R7070M |
E.coli Poly(A) Polymerase |
500U |
|
| R7070L |
E.coli Poly(A) Polymerase |
2.5kU |
|
| R7070XL |
E.coli Poly(A) Polymerase |
10kU |
|
| R7075S |
Poly(A) Polymerase Tailing Kit |
50-250次 |
|
| R7090S |
Thermostable RNase H |
250U |
|
| R7090M |
Thermostable RNase H |
1000U |
|
| R7090L |
Thermostable RNase H |
5000U |
|
| ST876-100ml |
BeyoPure™ Ultrapure Water (DNase/RNase-Free, Sterile) |
100ml |
|
| ST876-500ml |
BeyoPure™ Ultrapure Water (DNase/RNase-Free, Sterile) |
500ml |
|
| ST878-100ml |
BeyoPure™ Ultrapure Water (Sterile, Endotoxin-Free) |
100ml |
|
| ST878-500ml |
BeyoPure™ Ultrapure Water (Sterile, Endotoxin-Free) |
500ml |
|