2024年国家自然科学基金项目申请结果已公布!
评审结果已出!

8月23日,国自然基金委发布了《关于2024年国家自然科学基金集中接收申请项目评审结果的通告》,2024年国自然基金共接收项目申请384564项,经初审和复审后共受理383126项。其中面上项目20758项、重点项目745项、重点国际(地区)合作研究项目87项、青年科学基金项目23226项、优秀青年科学基金项目654项、国家杰出青年科学基金项目433项、创新研究群体项目43项、地区科学基金项目3519项、外国学者研究基金项目315项(包括外国青年学者研究基金项目200项、外国优秀青年学者研究基金项目55项、外国资深学者研究基金项目60项)和合作创新研究团队项目25项。集中接收期间接收的其他类型项目正在评审或审批过程中。

依托单位科学基金管理人员和申请人可于8月23日以后登录科学基金网络信息系统(https://grants.nsfc.gov.cn)查询相关申请项目评审结果。

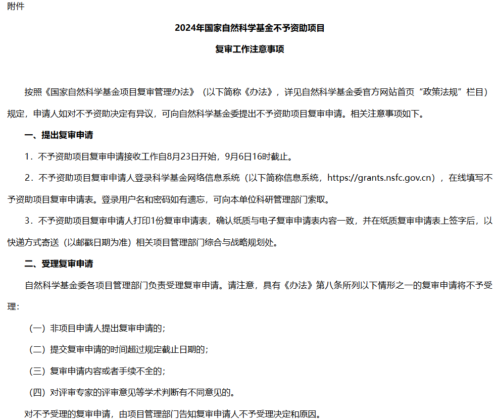
碧云天恭喜成功获取资助的老师们!也为没能获得资助的老师们感到遗憾!别泄气,明年我们继续加油!未获资助的申请人如对不予资助决定有异议,可向自然科学基金委提出不予资助项目复审申请,相关注意事项详见附件。

2024国自然看点—申请人数激增,资助人数基本稳定!

1.   2022至2024年,受理申请逐年递增!
2022年受理:292829项
2023年受理:303329项
2024年受理:383126项

2.   2022年至2024年,资助人数基本基本变化不大!
面上项目:20472(2022年)、20321(2023年)、20758(2024年)
青年科学基金项目:22262(2022年)、22879(2023年)、23226(2024年)
地区科学基金项目:3521(2022年)、3538(2023年)、3519(2024年)

2024年国家自然科学基金评审结果全文公告如下: